Instance Verification Kit (IVK)
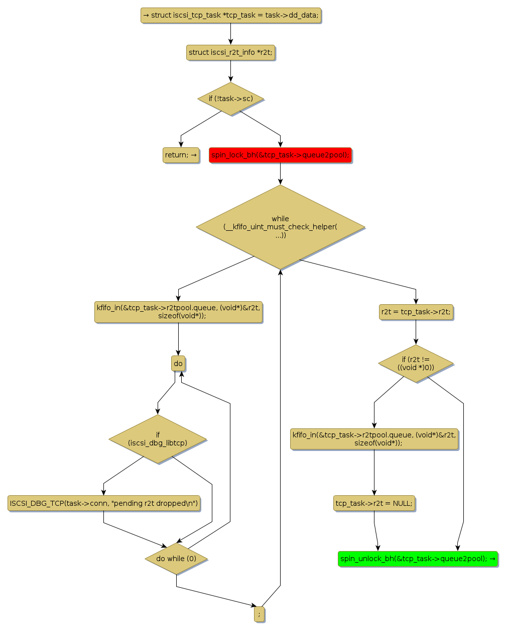
spin lock @ [12784+36+/linux-3.19-rc1/drivers/scsi/libiscsi_tcp.c]
Instance Signature: queue2pool
|
The Matching Pair Graph:
|
|
Function Name
|
Control Flow Graph (CFG)
|
Events Flow Graph (EFG)
|
Source Correspondence
|
|
iscsi_tcp_cleanup_task
|
|
|
[12596+22+/linux-3.19-rc1/drivers/scsi/libiscsi_tcp.c]
|